Wertstromanalyse Excel Vorlage

Yamazumi Chart Yamazumi Board Yamazumi Diagramm

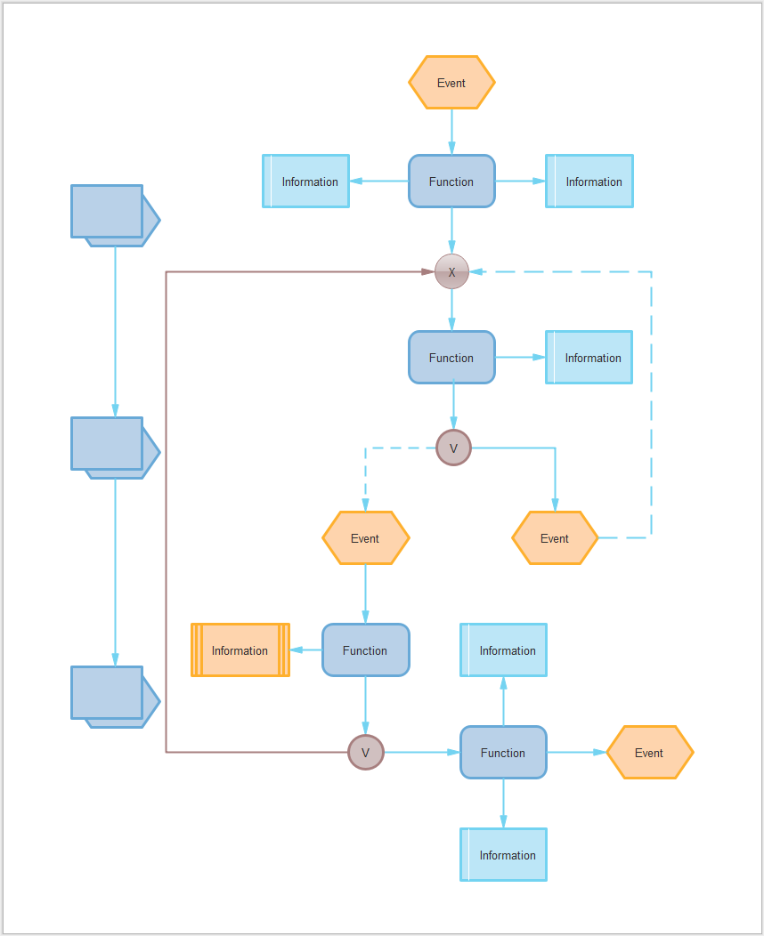
Eine vorlage zur wertstromanalyse in form einer excel vorlage mit den symbolen und ihren bedeutungen ist in der sixsigmablackbelt de toolbox 20200215 enthalten die sie auf der rechten seite downloaden können.

Wertstromanalyse excel vorlage. Für messwerte wie bearbeitungszeiten lagerbestände und qualitätskennzahlen können sie summe mittelwert und andere kennzahlen. Nutzen sie bleistift und radiergummi und machen sie ihre ersten erfahrungen mit dem value stream mapping und lernen sie zu sehen. Excel vorlage wertstromanalyse hiermit stellen wir ihnen eine excel vorlage zur verfügung welche in ausgedruckter form als hilfsmittel und vorlage zur aufzeichnung eines ist oder sollwertstroms dienen soll. Wertstromanalyse excel vorlage wir haben 26 bilder über wertstromanalyse excel vorlage einschließlich bilder fotos hintergrundbilder und mehr.

Source : pinterest.com