Uml Klassendiagramm Beispiel

B Rumpe Modellierung Mit Uml

Uml klassendiagramme kurzzusammenfassungmichael whittaker 10.

Uml klassendiagramm beispiel. Klassendiagramme werden zum beispiel häufig von software ingenieuren genutzt um die software architektur zu dokumentieren. Mit dem klassendiagramm lassen sich die für ein programm entworfenen klassen mit atrributen und methoden sowie den beziehungen der klassen zueinander visualisieren. Uml definiert einige klassen stereotypen die ihr uml klassendiagramm erweitern. Das klassendiagramm ist wahrscheinlich eines der diagramme welches zum großen erfolg von uml beigetragen haben.

Jede instanz unserer hunde klasse beansprucht also einen eigenen getrennten speicherbereich. Zum beispiel haben studenten einen namen und eine matrikelnummer und besuchen diverse lehrveranstaltungen. Aggregation stärkere beziehung als assoziation assoziiert besitz beziehung der art. Klassenvariablen im uml klassendiagramm.

Assoziation objekte die miteinander in beziehung stehen beziehung der art benutzt ein e ist zugeordnet zu hat eine beziehung zu beispiele a b. Wir beschreiben dadurch die elemente und ihre beziehungen die sich über die zeit nicht verändern. Beispiele f ur notationsarten i textuelle programmiersprachen i mathematische formeln i informeller text i informelle graphische darstellungen z b. Uml die wahl der notation beein usst u a.

Im uml klassendiagramm kennzeichnen wir die sichtbarkeit protected mit hilfe des hashzeichen. You can also define notes using note left of note right of note top of note bottom of keywords. Beliebt in uml ist beispielsweise das klassendiagramm. A note can be also define alone with the note keywords then linked to other objects using the.

Oft genutzt aber nicht standardisiert sind drei stereotypen mit denen sie das muster modell präsentation steuerung model view controller kurz. 2 3 klassen methoden attribute beziehungen real world beispiel 4 fragen. August 2008software engineering fachhochschule der wirtschaft paderborn 2. Gra sche ad hoc notation an der tafel i formelle graphische modellierungssprachen z b.

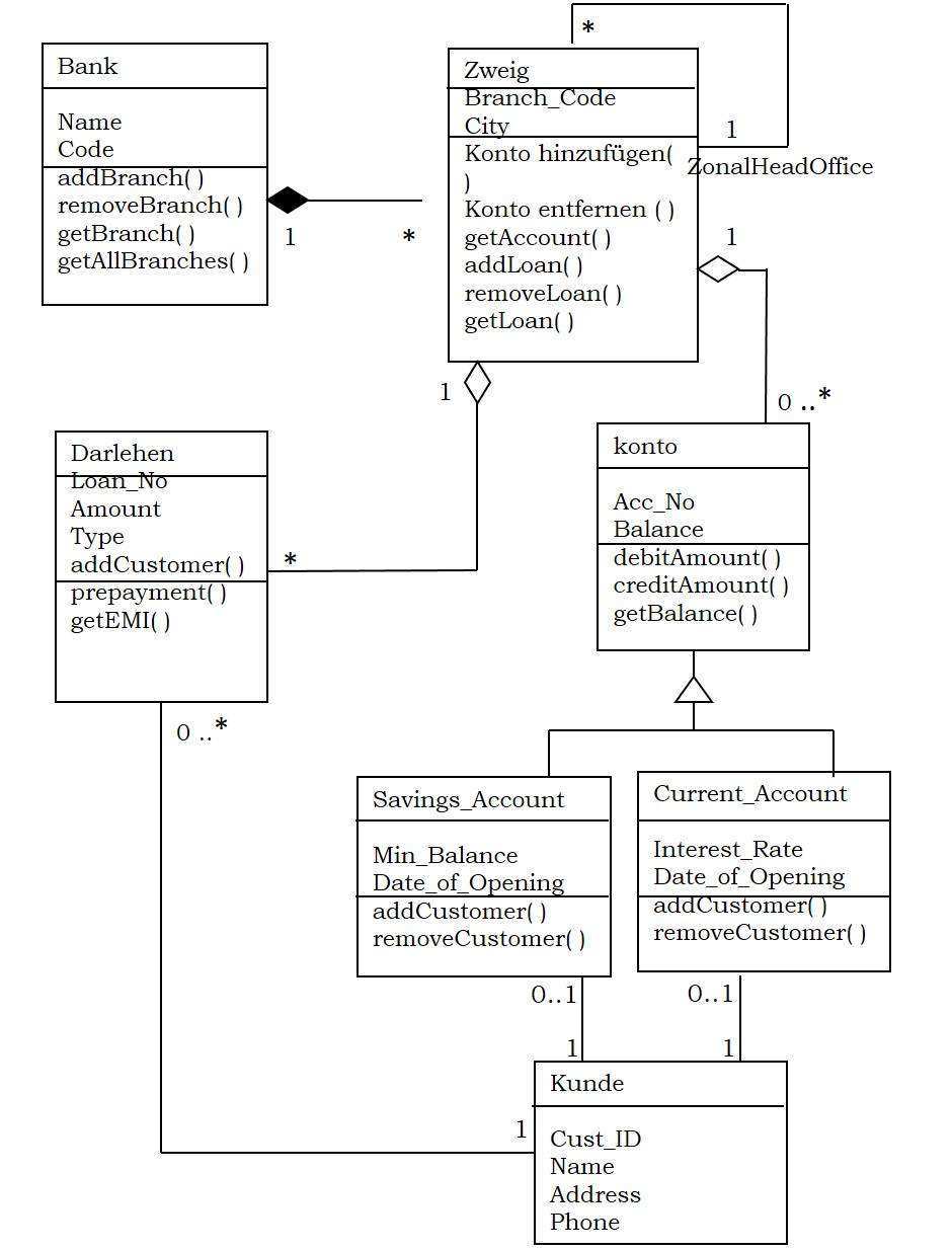
A uml class diagram showing beispiel klassendiagramm. Sechs stereotypen gehören zum standard. Uml klassendiagramme assoziation aggregation komposition vererbung. Ein klassendiagramm ist daher nur auf die objektorientierte software entwicklung anwendbar.

Klassendiagramm das klassendiagramm verwenden wir um die statische struktur eines systems abzubilden. Stereotypes are defined with the class keyword and. 1 oop wozu objekte. Mvc in uml umsetzen.

I e ektivit at und e zienz der kommunikation. Die unified modeling language uml kann ihnen helfen systeme auf unterschiedliche weise zu modellieren. You can also define a note on the last defined class using note left note right note top note bottom.

Source : pinterest.com