Swimlane Diagramm Beispiel

Swimlane Diagram Zhaw Winterthurer Institut Fur Gesundheitsokonomie Wig

The process is divided into 4 phases planning development review and publish.

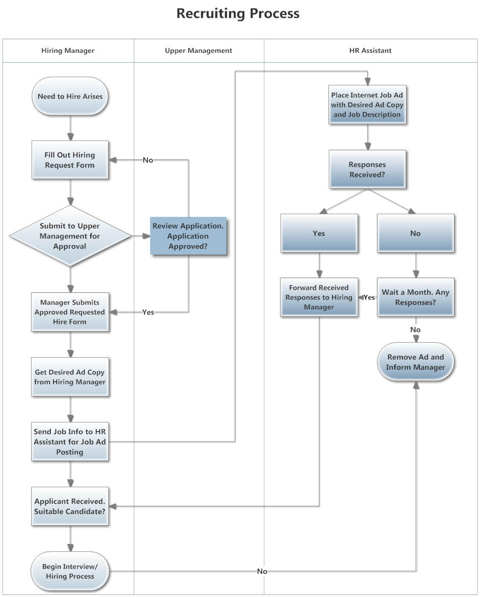
Swimlane diagramm beispiel. Leave a reply cancel reply. Swim lane diagram visio. The teacher reviewers and teaching assistant work together to produce a course. This is a swimlane diagram example that shows the entire process of course development.

Swimlane diagramm erstellen swimlane diagramm erstellen swimlane diagramm erstellen swimlane diagramm erstellen swimlane diagramm erstellen swimlane diagramm erstellen swimlane diagramm erstellen swimlane diagramm erstellen swimlane diagramm. Swimlane diagramm vorlage process map template excel flow chart goal swim lane swimlane vorlage wartungsplan vorrichtungen haccp checklist template haccp konzept beispiel swim lane flowchart template excel download flow chart swim lane diagram swim lane diagram template excel screening flow chart free swim templates for powerpoint swimlane template luxury a e a calendar. Warehouse swimlane flowchart template description. Your email address will not be published.

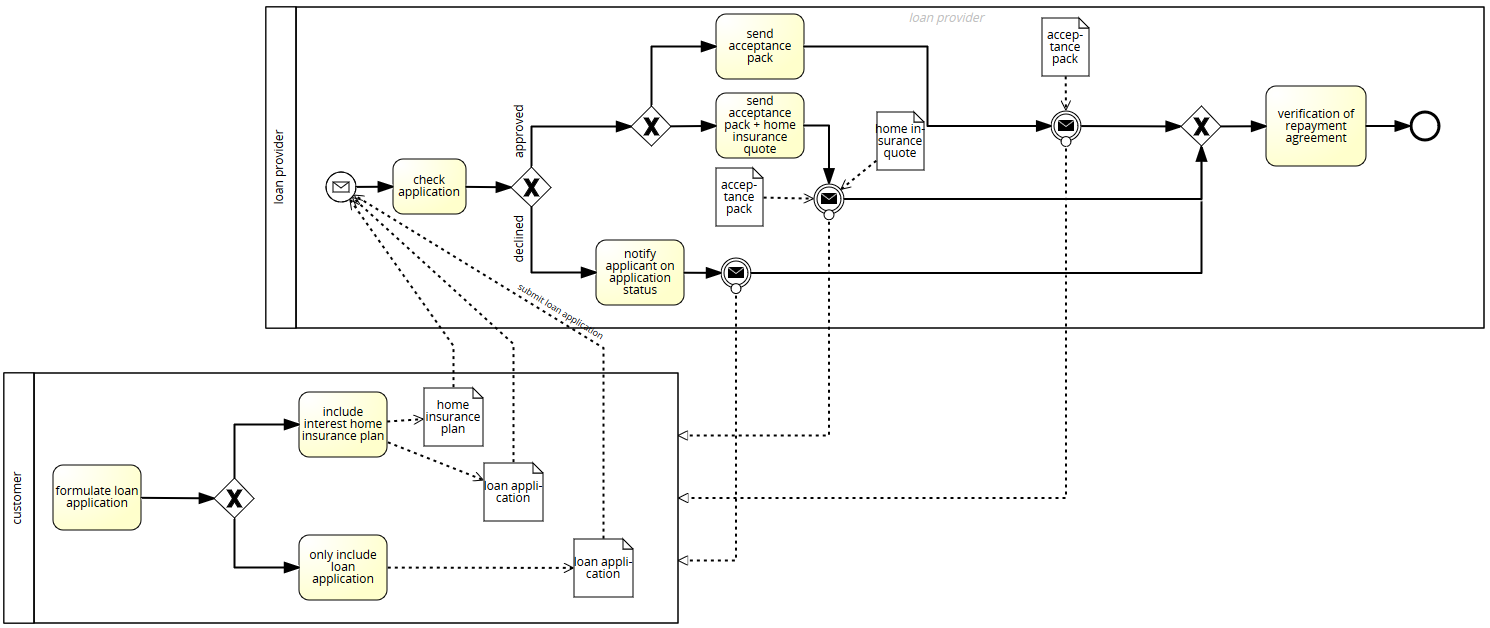
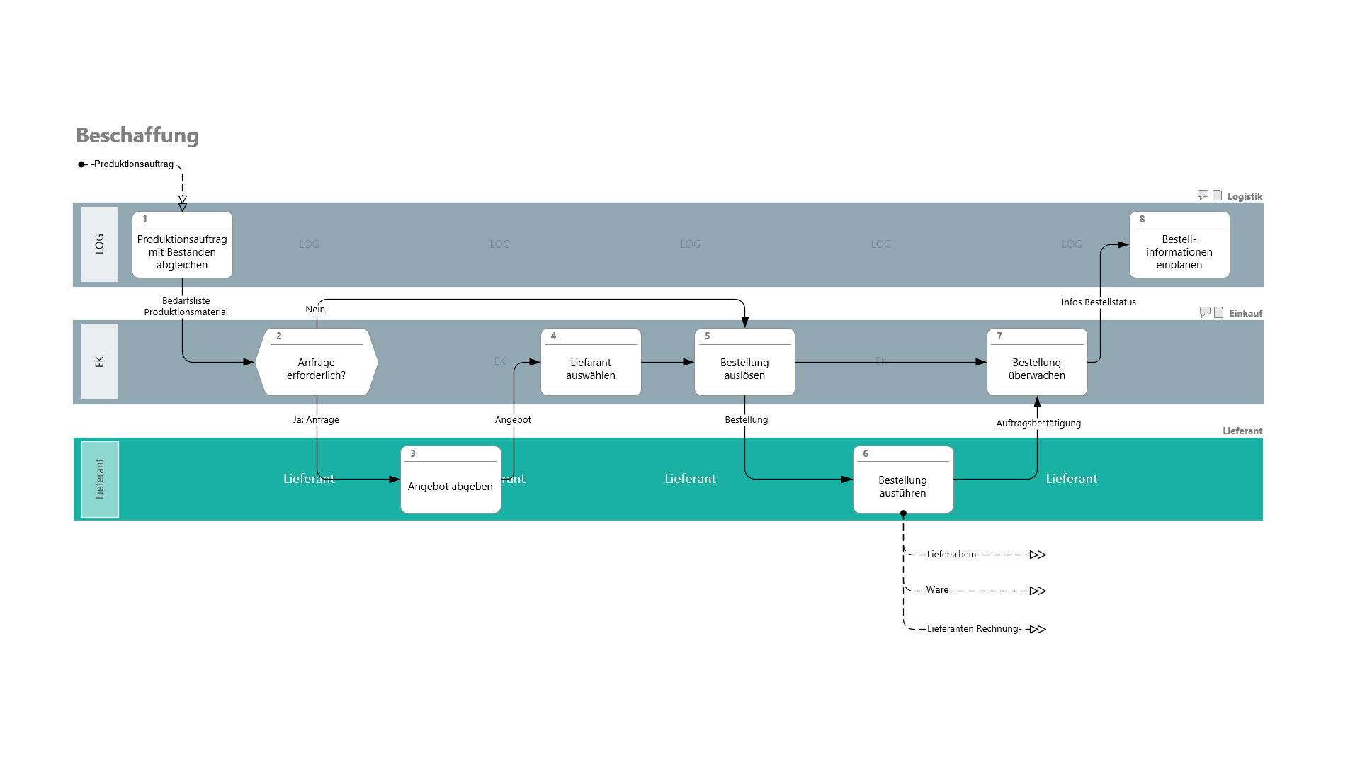
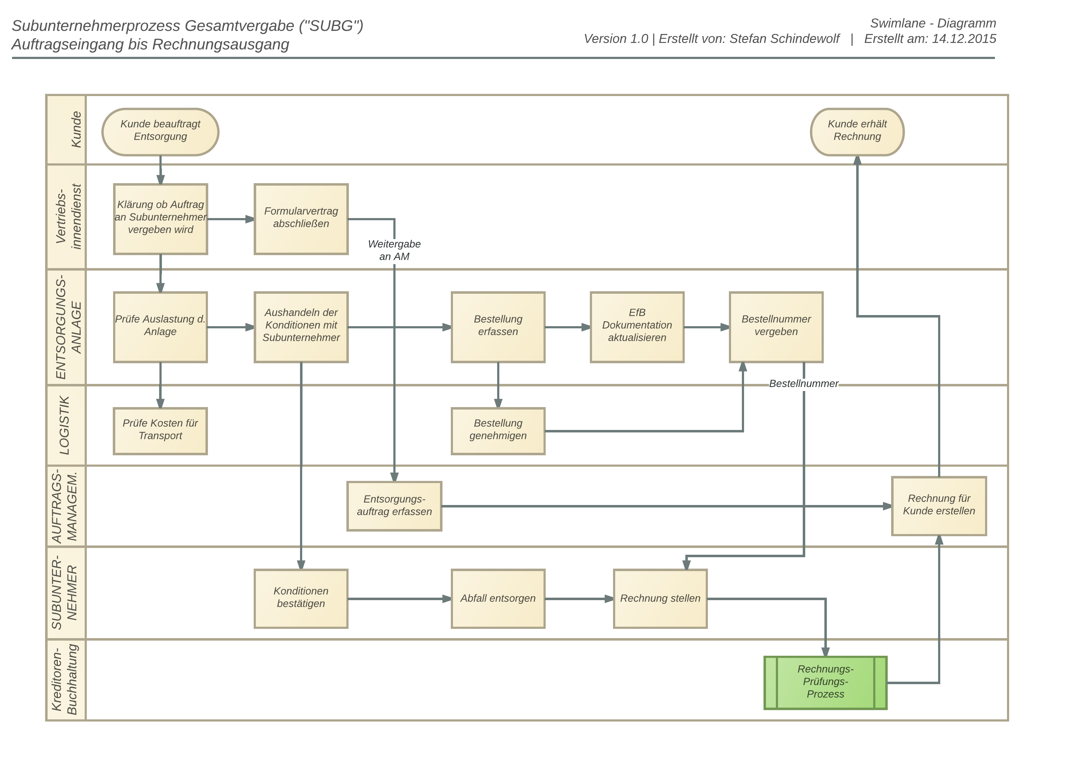
Swim lanes may be arranged either horizontally or vertically. This is a simple swimlane diagram example for student registration which involves activities like registration submission approval reviewing and notification of acceptance rejection. Um die komplexität der darstellung gering zu halten wird häufig nur der happy path visualisiert sprich der normalprozess ohne komplexe ausnahmen und parallelpfade fischermanns 2013. This is a simple swimlane flowchart template that groups business activities into various business functions such as warehousing assembly finishing inspection and shipment.

Visualize optimize and understand your cloud architecture. A swimlane diagram is a kind of flowchart which visually distinguishes job sharing and responsibilities for sub processes of a business process through the use of container boxes called swimlanes. Ein swimlane diagramm ist ein visuelles diagramm das erklärt wie eine einzelne wiederkehrende arbeitstätigkeit durchgeführt wird und von wem. Create a cross functional flowchart fice support note you can also automatically create a cross functional flow chart from data by using a data visualizer diagram in visio pro for fice 365 add swimlanes to a flowchart fice support drag the swimlane shape onto your flowchart diagram to add a new lane add swimlanes to a flowchart move the shape so that visio highlights.

Bestellen neuer lagerbestände umgang mit einer kundenbeschwerde versenden einer verspäteten zahlungserklärung oder einstellung eines neuen abteilungsleiters sind alles beispiele für jobs für die sie swimlane diagramme erstellen können. Use this swimlane diagram template as a starting point in creating your flowchart.

Source : pinterest.com