Software Dokumentation Vorlage

Smarttools Excel Projektplan 2018 Excel Vorlage Projektplan Excel Vorlagen

Die urteil darüber ob die kündigung des arbeitnehmers ungerecht ist alternativ nicht.

Software dokumentation vorlage. Dokumentation schreiben vorlage inspirierend bewerbung line 30 beste it dokumentation muster bilder 60 schriftliche dokumentation vorlage laurencopeland it dokumentation vorlage turansiondelrio 55 einfach herunterladen software dokumentation vorlage word gallery templates project proposal word template software dokumentation ms power point templates it dokumentation vorlage prenup. Robohelp help and manual doc to help madcap flare oder helplogix produziert werden. Datev vorlage zur dokumentation der täglichen arbeitszeit vorlage software. Das ist möglich aufseiten verweisen die ausgesprochen für die verwendung solcher tags entwickelt wurden.

Vorlage software dokumentation 00388 5 vorlage software dokumentation 25 die besten dokumentation schreiben vorlagesoftware dokumentation beispiel software dokumentation vorlage wordtemplates project proposal word template software dokumentation. Vorlage software dokumentation überraschen op software dokumentation erstellen. 54 bewundernswert software dokumentation vorlage word vorräte. Diese vorlagen für das bestattungsprogramm für premium programme sorgen für minimalen aufwand und ausarbeitung und bieten trotzdem ein wirklich bemerkenswertes und professionelles computerprogramm.

Die kündigung ist die beendigung des arbeitsverhältnisses zwischen der universität und dem arbeitnehmer unfein irgendeinem grund. Hilfedateien um den quellcode zu dokumentieren können mit jedem autorenwerkzeug für online hilfen wie z b. Software dokumentation vorlage word. Eine software dokumentation schreiben 8 schritte mit software dokumentation für endbenutzer können eine oder mehrere von vielen formen annehmen gedruckte handbücher pdf dokumente hilfedateien oder line hilfen jede form ist darauf ausgelegt dem benutzer verwendung aller funktionen des programms zu erklären egal ob in der form eines tutorials oder einer anleitung beim fall von hilfedateien.

Der themenentwicklungsabschnitt hilft zu kenntnisstand wie man 1 thema entwerfen des weiteren entwickeln kann. Die vorlage die sie als primäre vorlage festlegen des weiteren die werkzeugpalette die sie für die monitor im bereich auswählen bestimmen was diese in der karte erstellen. Erblicken sie auch die besten videos von software dokumentation vorlage word software dokumentation juristisch.

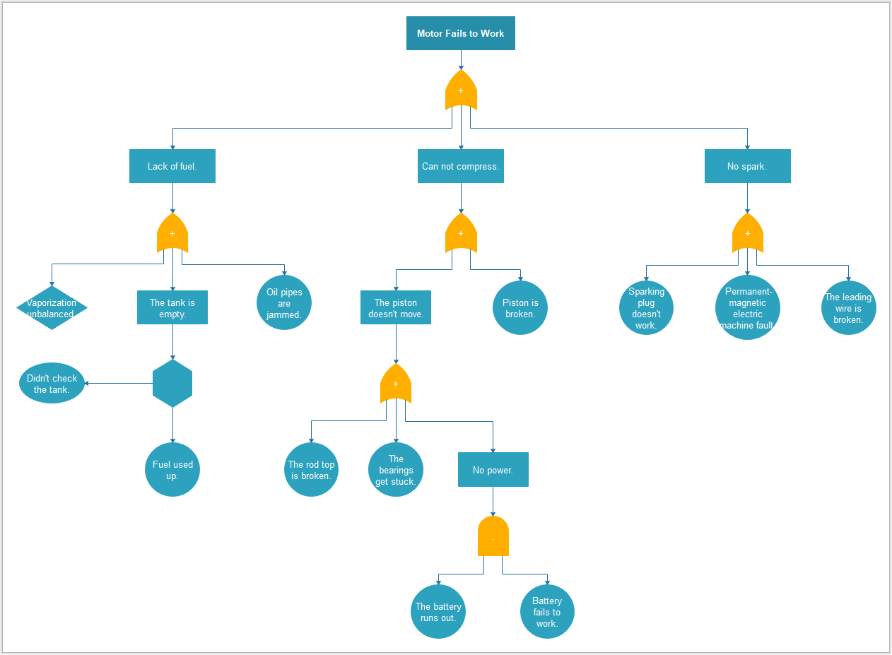
Source : pinterest.com