Sicherungsuebereignung Warenlager Muster

Arbeitsbestatigung Vorlage Vorlagen Word Arbeitszeugnis Vorlagen

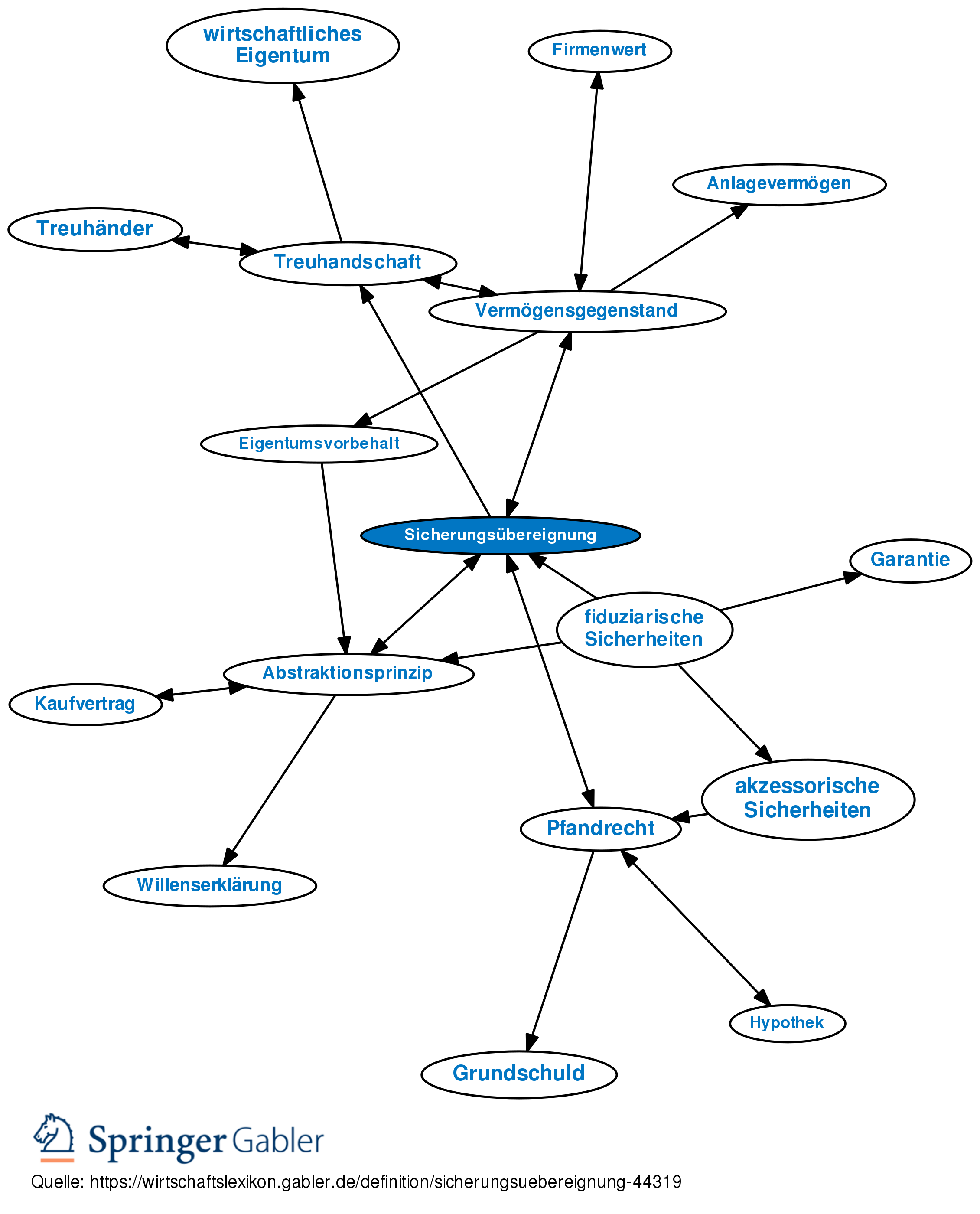
Diese sind somit frei von belastungen sowie anderer ansprüche zugunsten dritter mit ausnahme von im gewöhnlichen geschäftsbetrieb eingegan.

Sicherungsuebereignung warenlager muster. Vorlage für einen vertrag zur sicherungsübereignung sofort zum download bei formblitz. Ja ich willige ein dass die formblitz gmbh mir regelmäßig news zu rechtlichen änderungen und sonderaktionen an meine oben genannte e mail adresse schickt. Sicherungsübereignung warenlager muster übertragung als sicherheit lagerbeispiel. Das lager regelmäßig aufzufüllen.

Es erfolgt die sicherungsabtretung eines lagers mit wechselndem bestand. Muster herunterladen immer wieder verwenden. 9 80 eur dieses einzeldokument jetzt kaufen 49 00 eur zugang zu allen dokumenten kaufen zzgl. Das warenlager muss bezüglich der sicherheit immer mindestens den gleichen bestand haben ganz gleich ob die einzelnen waren wieder das lager verlassen oder nicht.

Der verkäufer versichert dass das verkaufte inventar und das warenlager sein uneingeschränktes rechtliches und wirtschaftliches eigentum sind. Schutz vor zahlungsausfall. Sicherungsübereignung warenlager mit wechselndem bestand und forderungsabtretung muster 6 11. Unternehmen schließen mit dieser mustervereinbarung einen sicherungsvertrag gemäß 311 abs.

Knapp neun prozent der deutschen unternehmen bergen laut einer analyse der wirtschaftsauskunftei bürgel derzeit ein sehr hohes zahlungsausfallrisiko schlecht wenn auch einer ihrer geschäftspartner zu diesen finanziellen wackelkandidaten gehört und sie womöglich auf ihrer forderung sitzenbleiben. Sie können uns ihr anliegen samt den relevanten unterlagen gerne unverbindlich als pdf zumailen zufaxen oder per post zusenden. Mwst garantiert keine folgekosten zeitlich unbeschränkter zugang. Zu bestellen und hierzu dem sicherungsgeber im rahmen des sicherungszwecks ein warenlager zu überlassen.

Des weiteren ist bei waren mit verfallsdatum zu vereinbaren dass die warenbewegung dem sogenannten fifo prinzip first in first out entsprechen muss. Fahrzeuge elektroartikel oder auch komplette lager. 1 bgb und verabreden dass der sicherungsgeber gegenüber dem sicherungsnehmer verpflichtet ist bestimmte sicherheiten für ein darlehen o. Jetzt kredit nehmen.

Sicherungsübereignung warenlager mit wechselndem bestand und forderungsabtretung zwischen sicherungsgeber name anschrift nachstehend sicherungsgeber genannt.

Source : pinterest.com