Mosfet Schaltung Beispiel

0x1a Transistor Mosfet Als Schalter Youtube

Viele hobbybastler schwören deshalb auf das anbringen eines mosfet für das heizbett und das hotend um hier schnelle abhilfe zu schaffen.

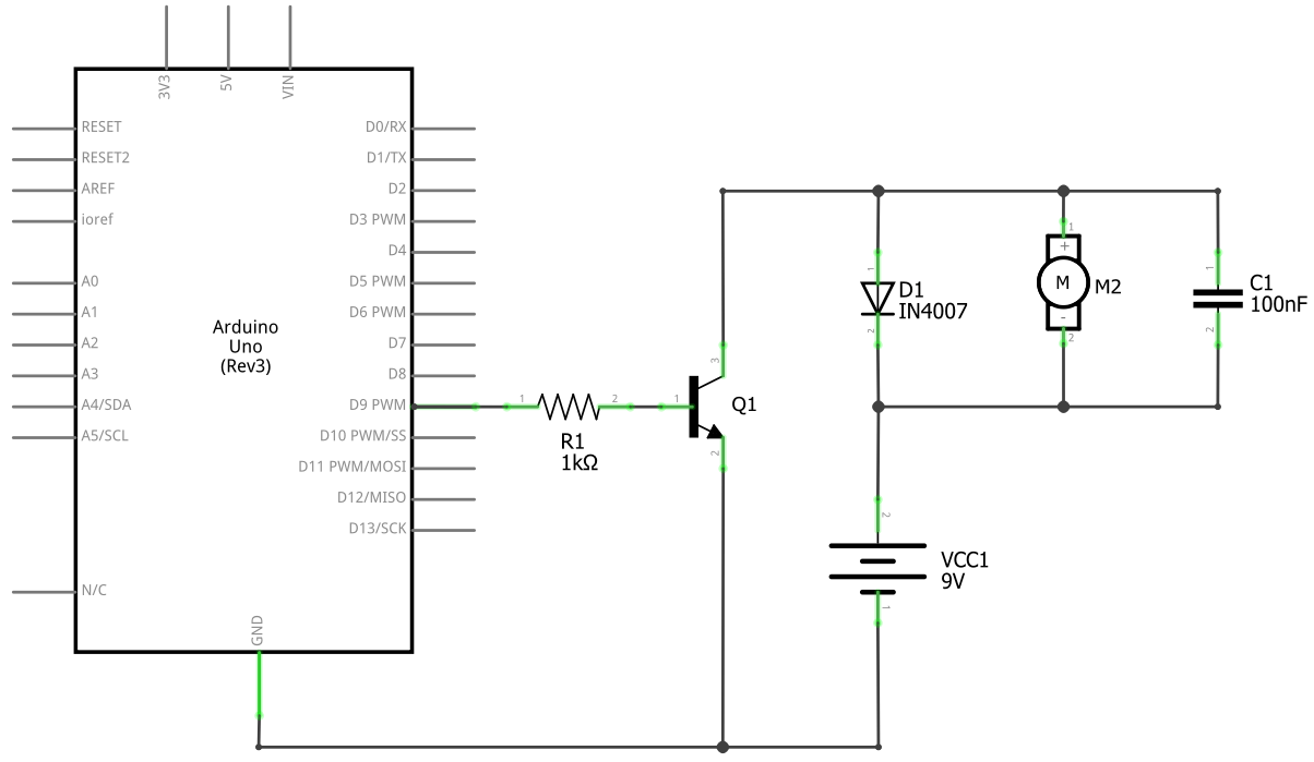
Mosfet schaltung beispiel. Um die schaltung mit einem arduino oder anderen board ansteuern zu können muss lediglich der angeschlossene pin als output definiert werden und anschließend auf high geschaltet werden. Mosfets bewahren elektrokomponenten vor dem überhitzen. U ds u supply r ds r ds 100ω. 3d drucker wie der anet 8 sind aufgrund des äußerst niedrigen kaufpreises zwar beliebt im dauerbetrieb allerdings auch störanfällig.

Bei dem hier gezeichneten selbstsperrenden mosfet ist in diesem zustand der widerstand maximal üblicherweise im bereich von einem megaohm. Mosfet als schalter beispiel nr 1 nehmen wir an dass die lampe hat 6v 24w und ist voll on der standard mosfet hat einen kanal on widerstand r ds on von 0 1 ohms. Hier sind einige typische beispiele dafür. Berechnen sie die verlustleistung im mosfet schaltgerät.

Wer schnell die pwm ansteuerung testen will kann dafür das fading beispiel verwenden. Was schützt ein mosfet und welche weiteren anwendungsmöglichkeiten gibt es.

Source : pinterest.com