Loci Methode Beispiel

Loci Methode

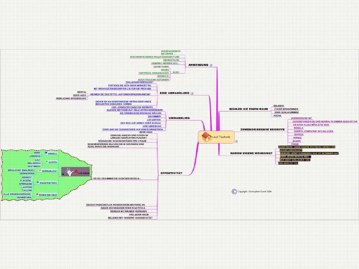
Sie gehört zur gruppe der mnemotechniken und funktioniert ähnlich wie andere merkhilfen aus dieser kategorie wie z b.

Loci methode beispiel. Die loci methode ist eine lerntechnik die auf assoziationen beruht. Abstrakte informationen wie z b. Aber auch hier macht übung den meister. Besonders effektiv wird es wenn man sich zu einem sachverhalt ein schaubild oder gar eine kurze geschichte ausdenkt in dem oder der die eselsbrücke darin besteht dass bestimmte symbole zeichen oder ereignisse im kopf mit dem zu lernenden stoff verknüpft werden.

Für deine route kannst du alle möglichen orte nehmen. Das geht manchmal einfacher und manchmal schwerer. Ein kleiner nachteil der loci methode. Zu diesen in der fachliteratur als loci technik bezeichneten haben wir im internet ein weiteres beispiel gefunden das zehn orte eines hauses benutzt.

Willst du zum beispiel den planeten mars auf einem routenpunkt ablegen kannst du dir auch einen passenden schokoriegel vorstellen. Wenn ihr also lust habt die loci methode zu erlernen und dadurch ganz erstaunliche lernerfolge zu erzielen dann empfehle ich euch die folgenden videos um euch mit dieser methode noch besser vertraut zu machen. Dinge einmal zu hören oder zu lesen reicht nicht aus um sie wirklich zu verinnerlichen. Bei dieser methode wird bekanntes bei der loci methode ist es ein ort mit dem begriff den man sich merken möchte verknüpft.

Wenn ihr also lust habt die loci methode zu erlernen und dadurch ganz erstaunliche lernerfolge zu erzielen dann empfehle ich euch die folgenden videos um euch mit dieser methode noch besser vertraut zu machen. Wichtig ist nur dass du die einzelnen routenpunkte gut unterscheiden kannst. In diesem fall sind die inhalte nämlich sehr überschaubar sodass die lerntechnik einwandfrei funktioniert. Zum beispiel nimmst du einen gewohnten fußweg mit markanten punkten.

Im folgenden zeigen wir dir am beispiel der planeten in unserem sonnensystem wie du die methode anwenden kannst. Wie die loci methode funktioniert. Zahlen texte oder formeln werden mit praktischen dingen aus dem persönlichen alltag in verbindung gebracht und verknüpft. Die loci methode besteht aus drei schritten.

Dinge einmal zu hören oder zu lesen reicht nicht aus um sie wirklich zu verinnerlichen. Diese methode wird übrigens auch als die methode der spione bezeichnet. Besonders um sich reihenfolgen zu merken ist die methode sehr effektiv. Variation der mnemotechnik die loci methode.

Weitere beispiele für die loci technik. Auf die inhalte einer abschlussprüfung sieht das ganze schon wieder anders aus. Die loci methode ist ein einfaches mittel das dir beim auswendiglernen hilft. Bevor du das wissen abspeichern kannst musst du es erst in einzelne bilder zerlegt haben.

Wenn der lernumfang aber steigt z b. Die loci methode oder auch routenmethode nutzt den umstand aus dass das menschliche gehirn assoziativ arbeitet.

Source : pinterest.com