Intrasektoraler Strukturwandel Beispiel

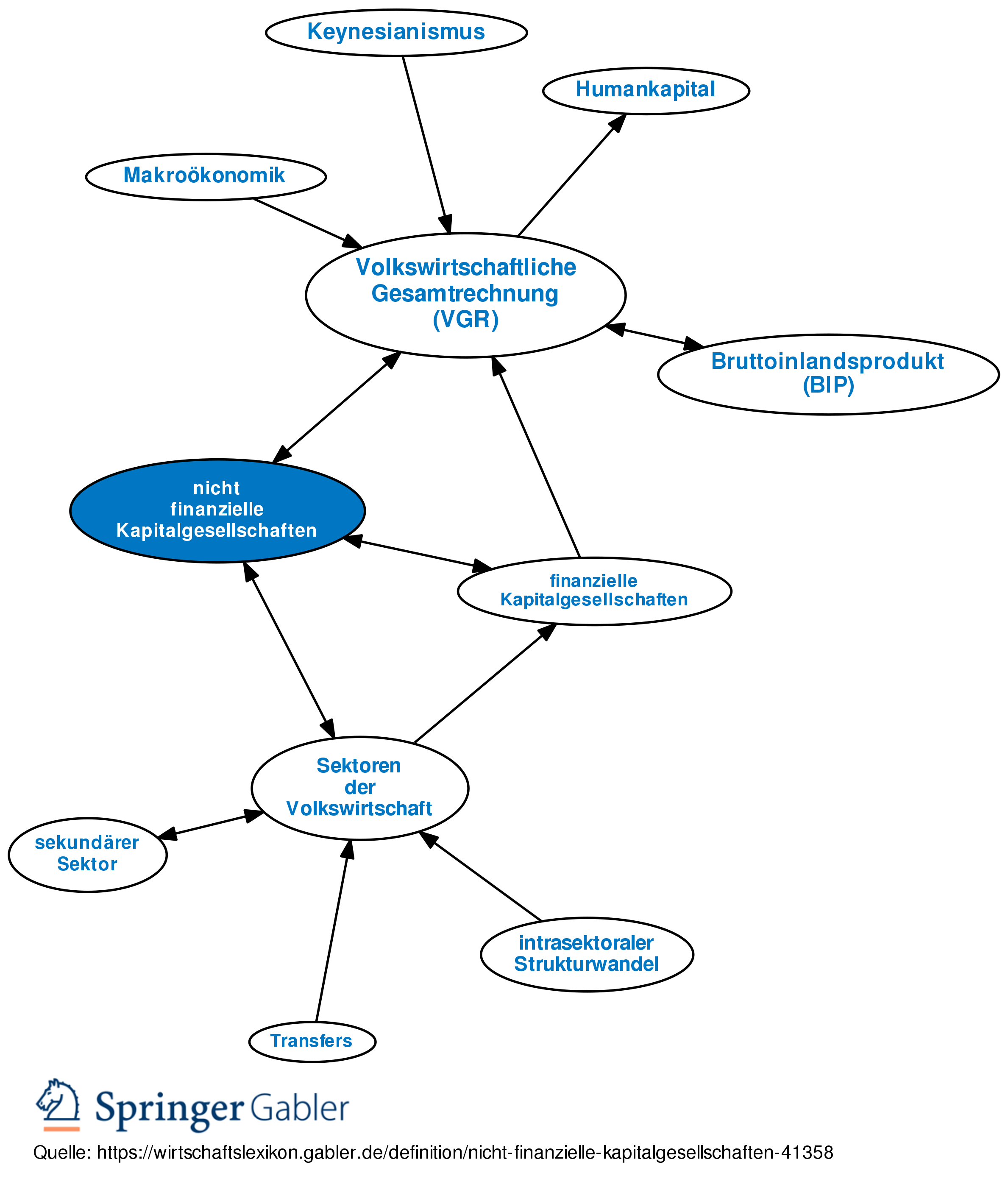
Nicht Finanzielle Kapitalgesellschaften Definition Gabler Wirtschaftslexikon

Der strukturwandel ist ein volkswirtschaftliches phänomen welches sich in der verschiebung von wertschöpfungs und beschäftigungsanteilen zwischen den einzelnen produktionssektoren auszeichnet.

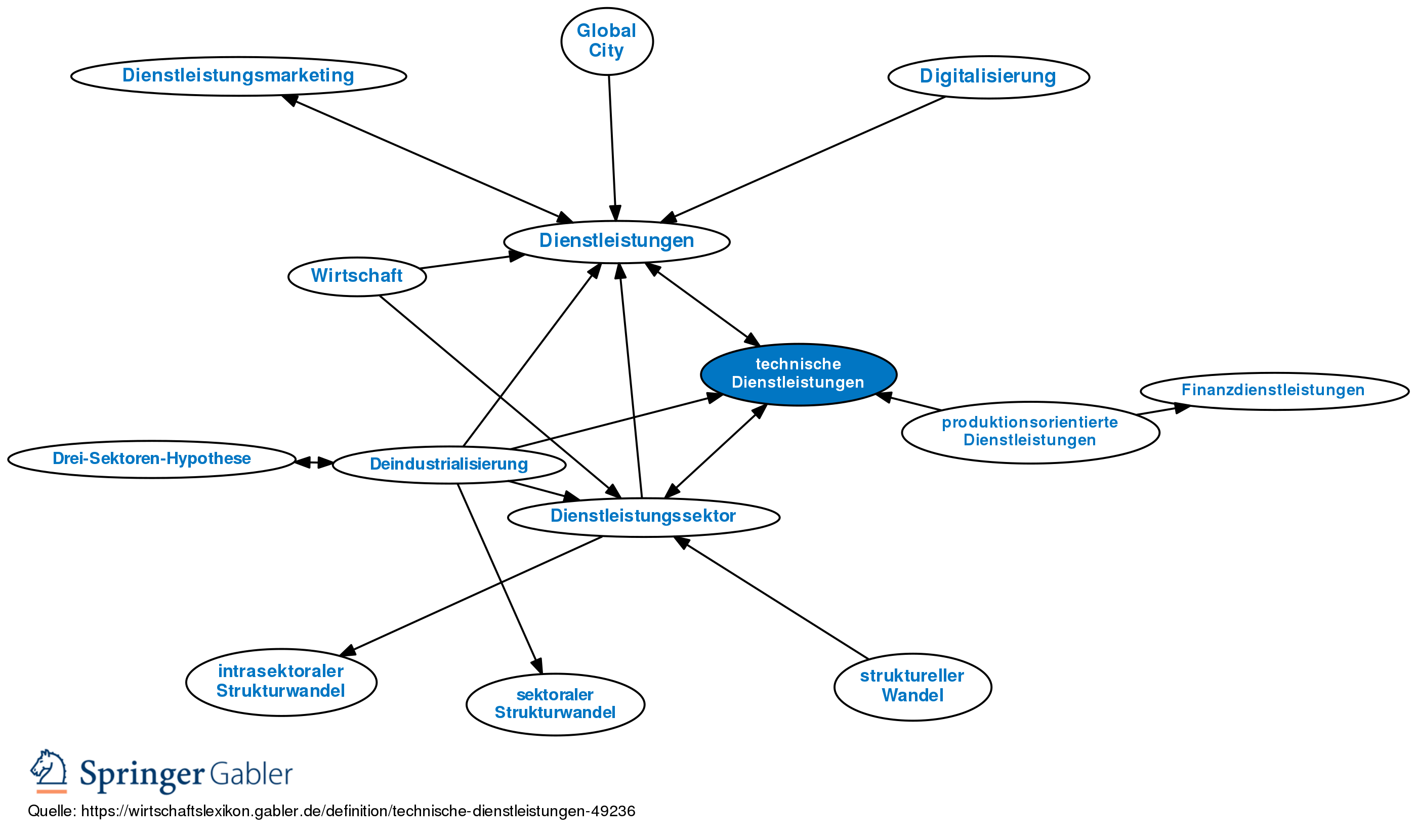
Intrasektoraler strukturwandel beispiel. In begrifflicher abgrenzung zum sektoralen strukturwandel bezeichnet man als intrasektoralen strukturwandel veränderungen in der arbeitsteilung innerhalb einzelner sektoren der volkswirtschaft. Hervorgerufen durch änderung der nachfragestruktur produkt und verfahrensinnovationen sowie die zunahme der internationalen arbeitsteilung modifizierte nachfragestrukturen ergeben sich daraus dass sich die präferenzen der wirtschaftssubjekte im zeitablauf ändern und die güter unterschiedliche einkommenselastizitäten aufweisen. Jahrhundert aus agrargesellschaften industriegesellschaften entwickelt die nur noch wenige bauern aber viele industriearbeiter benötigten. Schließlich verändern sich auch innerhalb von wirtschaftsräumen die die ökonomischen strukturen immer wieder.

Ein wichtiger aspekt dabei betrifft verschiebungen zwischen produktions und dienstleistungstätigkeiten. In begrifflicher abgrenzung zum sektoralen strukturwandel bezeichnet man als i. Wieder viele industriearbeitsplätze weggefallen. Der strukturwandel wird v.

Aufgrund dieser krise sind verschiedene bereiche gezwungen ihre. Beispiel für den strukturwandel. Kohle und stahlkrise 1974 ein strukturwandel entsteht meist durch eine hervorgegangen krise. Durch die mechanisierung und industrialisierung haben sich im 19.

Beim landwirtschaftlichen strukturwandel ändert sich die agrarstruktur als die gesamtheit der in einer region zu einem bestimmten zeitpunkt bestehenden verhältnisse für die produktion und die vermarktung von agrarerzeugnissen. Auch innerhalb der großen wirtschaftssektoren agrarwirtschaft industrie dienstleistungen finden strukturelle veränderungen statt. Ein klassisches beispiel ist das ruhrgebiet das sich von einer schwerindustrieregion in ein zentrum für hightech industrien und moderne dienstleistungen gewandelt hat. Jahrhundert sind dann durch automatisierung roboter etc.

Veränderungen in der arbeitsteilung innerhalb einzelner sektoren der volkswirtschaft. Intrasektoraler strukturwandel damit sind veränderungen innerhalb der großen wirtschaftssektoren gemeint. Ein beispiel für den strukturwandel ist die entwicklung der landwirtschaft. Ein aktuelles beispiel für deutschland ist der ausstieg aus der kohle.

In der industrieproduktion übernehmen maschinen gefährliche schwere oder belastende arbeiten. Die daraus resultierenden kennzahlen werden auch als maß der fortschrittlichkeit einer volkswirtschaft. Regionaler strukturwandel veränderungen der wirtschaftlichen strukturen in einer region haben einschneidende konsequenzen für den arbeitsmarkt. Ein hoher beschäftigungsanteil in der landwirtschaft bzw.

Source : pinterest.com