Ereignisgesteuerte Prozesskette Beispiel

Ereignisgesteuerte Prozesskette Epk Youtube

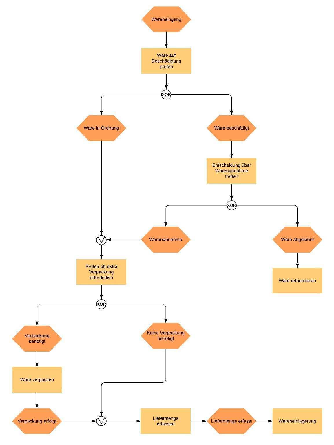
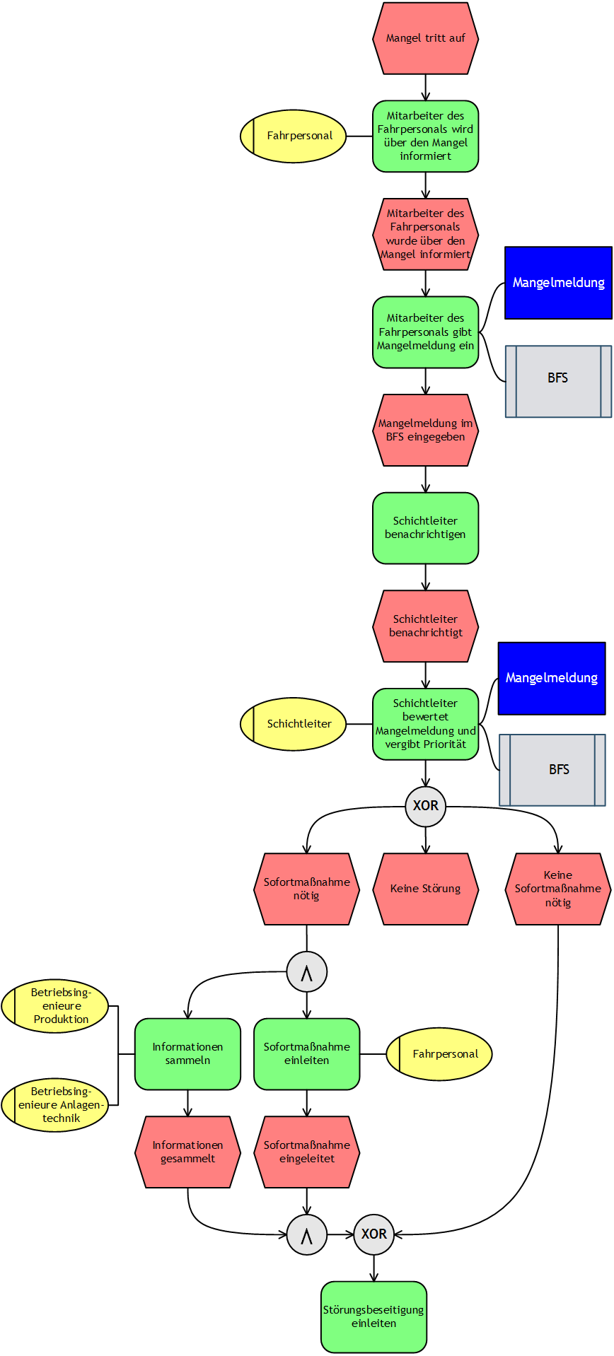
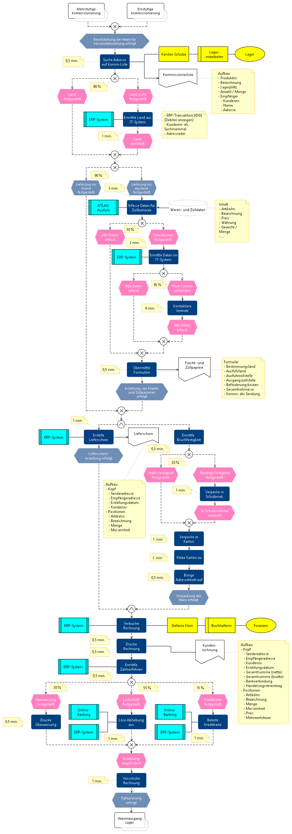
2 torten bestellung ist ein getroffen zutaten aus dem vorratslager beschaffen zutaten sind bereit gestellt hochzeitstorte erstellen hochzeits torte ist erstellt hochzeitstorte.

Ereignisgesteuerte prozesskette beispiel. Wdh ereignisgesteuerte prozessketten fallstudie. Unser epk tool ermöglicht eine nahtlose zusammenarbeit in echtzeit auf jedem gerät und betriebssystem. Beispiel ereignisorientierte prozesskette epk png 400 1 200. Ereignisgesteuerte prozessketten sind bedingungs ereignisnetze aus der petri netz theorie.

Carl orff ohg ausblick. Die ereignisgesteuerte prozesskette epk ist eine grafische modellierungssprache zur darstellung von geschäftsprozessen einer organisation bei der geschäftsprozessmodellierung darstellung der prozessorganisation abläufe und arbeitsschritte bei der unternehmensabbildung sie wurde 1992 von einer arbeitsgruppe unter leitung von august wilhelm scheer an der universität des saarlandes in. Nur standardisierte symbole können benutzt werden. Beispiele und vorlagen epk author.

Grundobjekte der epk objekttyp symbol beispiel ereignis anfrage ist eingetroffen auftrag ist erstellt auftragssumme ist größer als 50 000 eur funktion anfrage bearbeiten auftrag erstellen umsatz prüfen operator. Epks sind beliebt auf grund ihrer eindeutigkeit einfachheit und der. Eine ereignisgesteuerte prozesskette epk dient der grafischen darstellung von geschäftsprozessen. Layout festlegung standardeinstellung vorgegebene symbole verwenden vertikale ausrichtung richtung von oben nach unten symbolgröße alle symbole sollen eine größe haben abstände gleiche abstände zwischen den symbolen keine kantenüberschneidung anordnung von erweiterungsobjekttypen.

Regeln der prozessmodellierung mit epk a. Eine prozesskette soll mindestens eine funktion enthalten. Mit der benutzerfreundlichen prozessmodellierungs software von lucidchart können sie einfache sowie komplexe prozesse mühelos darstellen. Ereignisgesteuerte prozessketten 1.

In diesem video lernen sie die ereignisgesteuerte prozesskette epk kennen. Die ereignisgesteuerte prozesskette epk engl event driven process chain epc ist als ein bestandteil der architektur integrierter informationssysteme aris eine international sehr bekannte methode der prozessdarstellung. Erfahren hier sie alles über die epk von der definition regeln epk symbolen und einem beispiel bis hin zu wie sie eine epk erstellen. Grundsätzlich jede prozesskette beginnt und endet mit ereignissen.

Mit einer ereignisgesteuerten prozesskette epk können sie ihre geschäftsprozesse darstellen analysieren und optimieren.

Source : pinterest.com