Bpmn Beispiel Loesung

10 Workflow Beispiele Signavio

Lernen sie bpmn 2 0 vierte auflage.

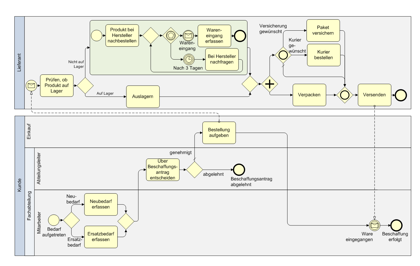
Bpmn beispiel loesung. Die theorie dahinter ist in der konzeption bpmn methode stil. Um am flughafen einchecken zu können muss zunächst eine sicherheitskontrolle passiert werden bei der die buchung und der ausweis vorgezeigt werden müssen. Untersuchung der unterstützung von bpmn durch sap lösungen. Aktivität task ereignis verzweigung gateway kontrollfluss.

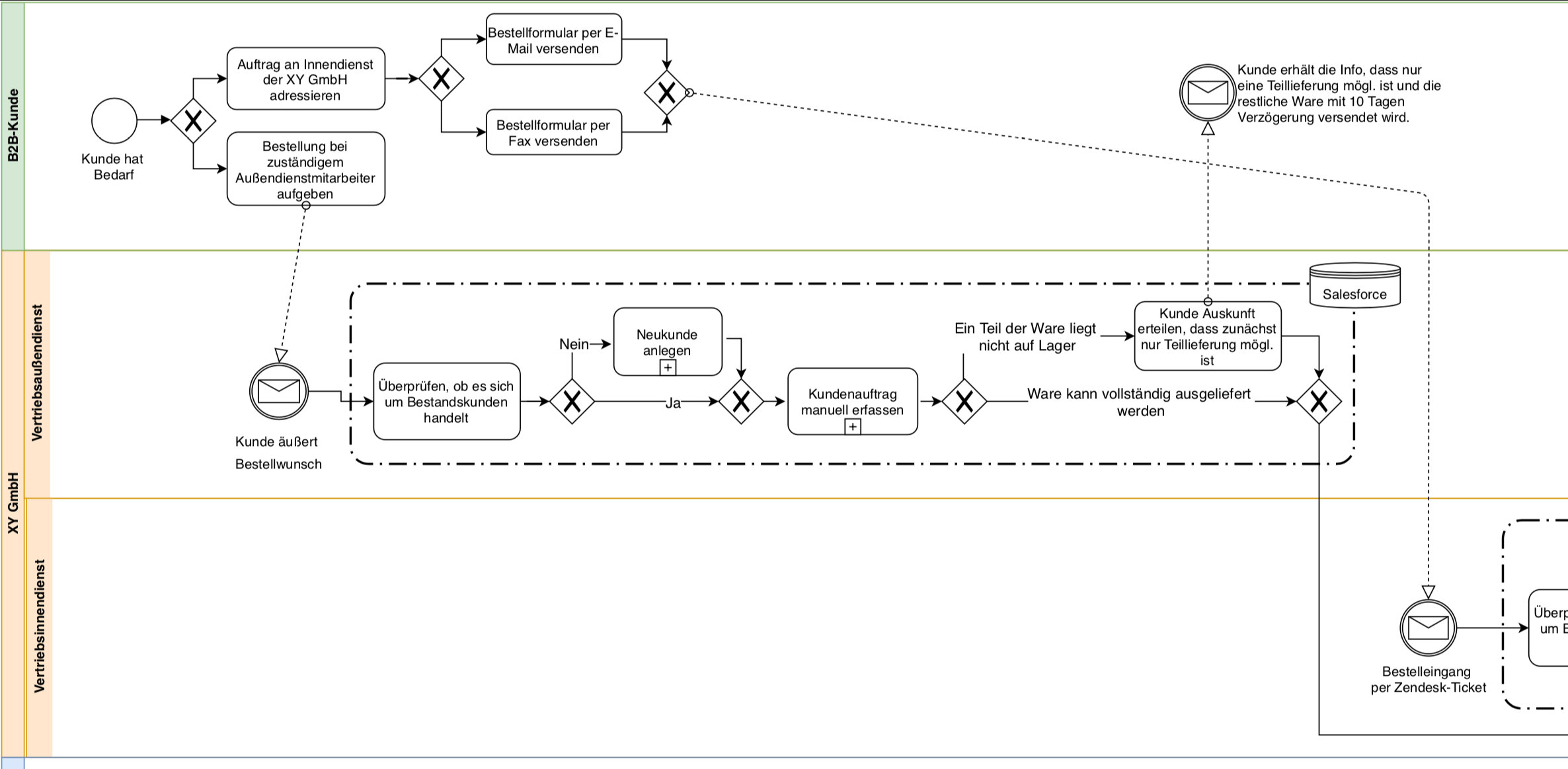
Wie aber kann man es erstellen mit einem beispiel für bpmn diagramm ohne zu sehen. Am prozess sind fachabteilung entwicklung test und applikationsmanagement beteiligt die alle zum selben unternehmen gehören. Es ist sehr unwahrscheinlich es sei denn sie ein gutes beispiel haben. Ein beispiel ist das bereits oben angesprochene bpmn element für die modellierung.

Der wesentliche unterschied besteht darin dass die methode epk den prozessablauf vertikal und bpmn den prozessablauf horizontal inklusive der pools bzw. Georg kästle bei mein neues it management buch. Bpmn modellieren sie folgenden geschäftsvorfall mit einem business process diagram bpd gemäß business process modeling notation bpmn. Identi zieren sie erst startereignis und endereignis die aktivitäten und die organisationseinheiten bevor sie das diagramm erstellen.

Ilir bei mein neues it management buch. Bpmn business process model notation bpmn diagramme bestehen aus insbesondere den folgenden elementen. Erstellen sie daraus ein bpmn diagramm. Business process model and notation im methodenvergleich seite 5 zur standardisierten beschreibung von prozessen werden modellierungsmethoden verwendet 4 graphisch orientierte modellierungsmethoden haben den vorteil gegenüber von mathema tischen beschreibungssprachen dass sie auch für fachanwender aus betriebswirtschaftlichen.

Mit edraw software können sie qualitativ hochwertige geschäftsprozessmodell und notation ohne professionelle zeichnerischen fähigkeiten erstellen. Geschäftprozessmodellierung mit bpmn 2 0. Bevor wir uns ein bpmn beispiel genauer anschauen ist anzumerken dass bpmn viele parallelen zur modellierungsmethode ereignisorientierte prozesskette epk aufweist. Beispiel über ein web frontend dann modellieren sie auch.

Modellierungslösungen welche zum beispiel excel listen in bpmn. 72 bpmn implementierungen stand 24 nov. Ein buchführungssystem soll entwickelt werden. Diese können jeweils mit textuellen annotationen versehen werden siehe bpmb de poster.

O beta 1 august 2009 o beta 2 mai 2010 o entwurf von omg angenommen ca. O omg standard februar 2006 weiterentwicklungen bpmn 1 1 bpmn 1 2 und auch namensänderung bpmn 2 0.

Source : pinterest.com