Bpmn 2 0 Beispiel

Bpmn 1 2 Diagram Taxi Order Process Business Process Process Flow Diagram Diagram

Bpmn 2 0 is finished approved by omg architecture board and will be published soon for camunda it was mainly falko menge who represented us in the ftf and he did a very good job thanks falko.

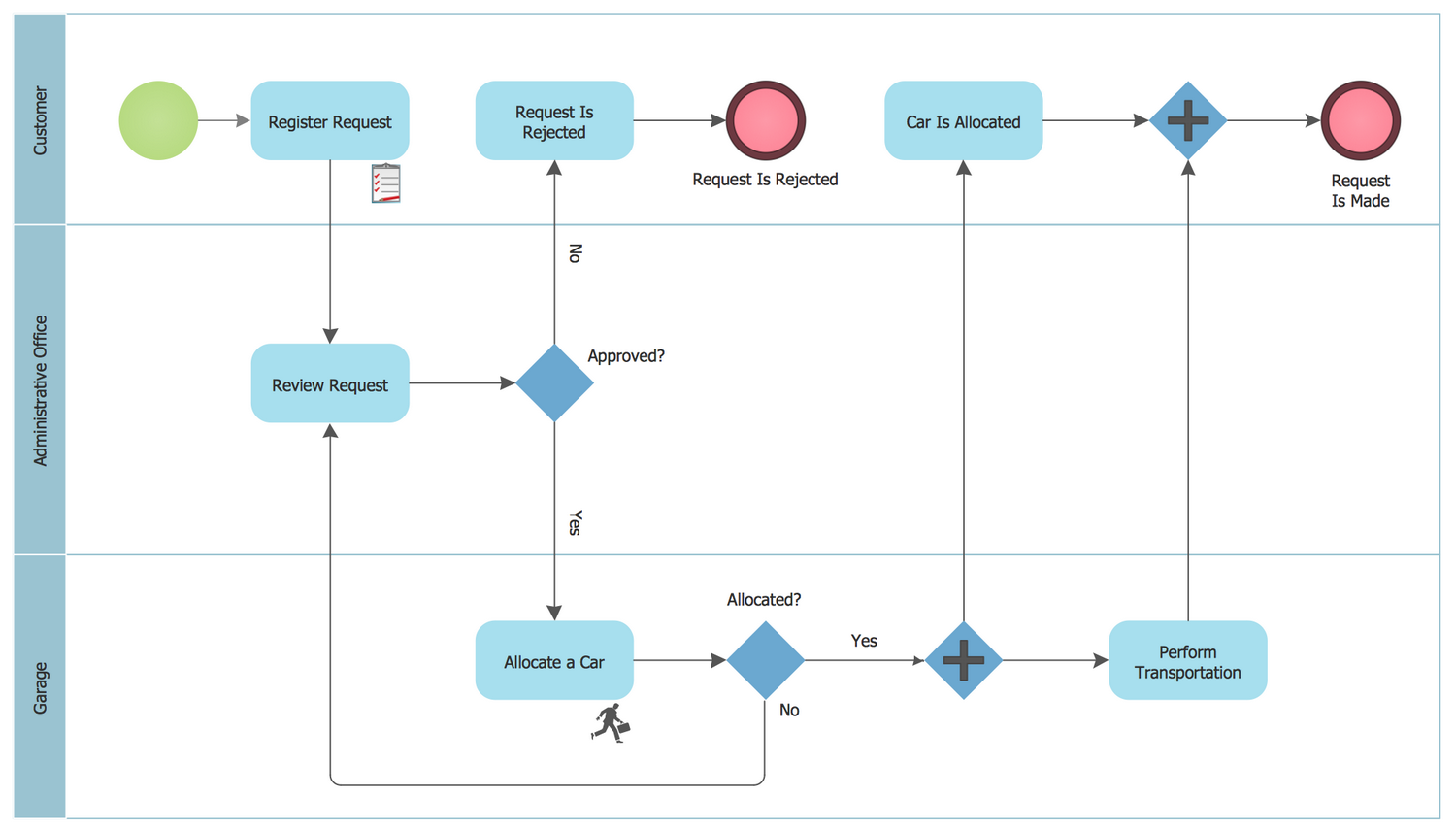
Bpmn 2 0 beispiel. This is always followed by an intermediate event or a message receiving task. A process engine should ensure that both approvals are fulfilled before the request is approved. For a request e g a payment two approvals of two different people are needed. Data objects sequence flows associations groups message flows gateways and intermediate events.

In bpmn a sub process can have an expanded or collapsed representation. April 20174 gbtec software consulting bpmn 2 0 einleitung und überblick dieses dokument ist ein beispiel für die wesentlichen konventionen der fachlichen prozessmodellierung in bpmn 2 0. In a collapsed sub process which is more commonly used the details are not visible in the process diagram making the visualization of the business process a lot easier. The flow sequence is routed to the next event or task that occurs first.

Stephen white has already blogged about it. Http www ioz ch loesungen business seiten bpm aspxbpmn 2 0 business process model and notation ist ein internationaler standard für die prozessmodellieru. Start and end events symbols for conversations and choreographies. We want to model the following situation using bpmn 2 0.

Sie löst als trigger alle weiteren aktionen aus. Bpmn 2 0 specifies which symbols must which may and which are forbidden to occur within an ad hoc subprocess. Hier erhalten sie weitere information zu diesem workflow beispiel. In an expanded sub process all its details are shown within its limits.

Falko and me also wrote a good part of the bpmn 2 0 by example document many thanks to ivana trockovitch denis gagné and the other authors that. Usually we use it when the deviation is caused by an external participant. Within the diamond there is a double circle inside which is a hexagon. Dieses workflow beispiel unterscheidet sich von den anderen szenarien.

Courses offered bpmn training ca bpmn training us bpmn training ae bpmn training lk cursuri bpmn ro bpmn training ph capacitação bpmn br bpmn training nz bpmn training lt bpmn training sg. Die bpmn bietet darüber hinaus weitere vielfältige möglichkeiten die sie in unserem handbuch übersicht über die fachliche modellierung und. Der prozess beginnt mit einer eingehenden e mail die auf einem ausgefüllten formular basiert.

Source : pinterest.com