Aktenplan Muster Kostenlos

Bessere Ubersicht Mangelnde Ubersicht Schrankt Ihre Arbeitsleistung Enorm Ein Ohne Einen Einheitlichen Und Moglichst Einfachen Aktenpla Aktenplan Planer Akte

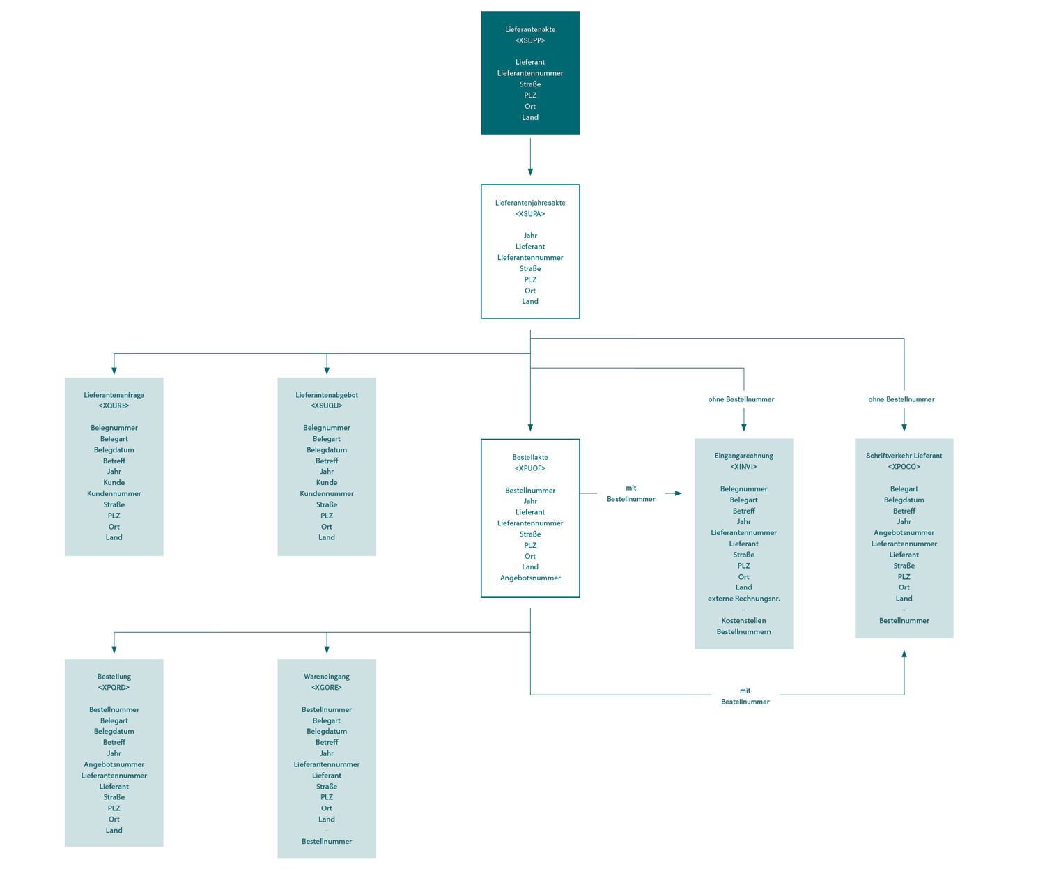
Muster für einen aktenplan checkliste.

Aktenplan muster kostenlos. Also überall dort wo viele akten gelagert werden. Muster dokumentvorlage für ms word. Praxisleitfaden für kommunen 8 2017 kgst schutzbedarfsanalyse zum ersetzenden scannen excel datei zu bericht 8 2017 kommunales aktenmanagement. Auf muster vorlage ch bieten wir verschiedene vorlagen im excel word pdf und powerpoint format zum kostenlosen download an.

Aktenplan nach alphabetischer sortierung nummer titel raum schrank vernichtung 1 fuhrpark 200 1 1 1 lkw 200 1 1 2 pkw 200 1 1 3 pkw anhänger 200 1 2 personal und sozial wesen 200 2 2 1 gehälter 200 2 2 2 arbeitsrecht tarife 200 2 2 3 reiserichtlinien. Egal ob sie excel vorlagen für die budgetierung des nächsten fiskaljahrs die erfassung ihres unternehmensinventars ihre essensplanung oder das erstellen eines fantasie mannschaftsaufstellungsplans benötigen es gibt jede menge microsoft excel vorlagen für sie. Trends und einführungsempfehlungen 2 2019 ersetzendes scannen. Downloaden homepage ließt systematiken aus textdateien ein und stellt sie in einem baumdiagramm dar.

Verwaltet mehrere aktenpläne aktenbestand wiedervorlage etikettiert akten einschließlich barcode kostenlos für bis zu 2000 akten. Alle vorlagen dürfen uneingeschränkt verwendet werden und stehen kostenlos zum download bereit. Windows 98 me windows 2000 xp. Daneben sollten sie den plan elektronisch auf dem server an einem speicherort ablegen der für jedermann zugänglich ist.

Einen standard aktenplan von esselte. Begleitbericht 3 2020 dokumente erfolgreich managen. Microsoft excel ist eins der vielfältigsten und nützlichsten programme der office suite. Desto frustrierender kann es sein die eigenen privaten unterlagen nicht in den griff zu bekommen.

Es ist uns ein sehr grosses anliegen dass unsere vorlagen für sie von hohem nutzen sind. Muster aktenplan egal ob in ihrem unternehmen manuell elektronisch oder auf beide weisen abgelegt wird ob es eine zentrale ablage gibt oder sie ihre sekretariats ablage selbst verwalten. Stichwortsuche ist ebenfalls möglich. Aktenplan oder andere systematik per mausklick erschließen.

2 minuten in sachen ordnung sind sie gut organisiert im büro. Kgst aktenplan 2020 stand märz 2020 excel datei zu bericht 3 2020 kgst aktenplan 2020. Drucken sie den aktenplan in der jeweils aktuellen fassung aus und hängen sie ihn an neuralgischen punkten gut sichtbar auf. Private ablage wie sie zu hause ordnung schaffen.

Source : pinterest.com